中国机场

地址

江苏省扬州市江都区丁沟镇扬州泰州机场

值机

值机柜台

国内:B区(国航、山东航空)C、D区

值机时间

航班起飞前30分钟截止办理乘机手续

交通

巴士

扬州泰州机场已开通机场巴士专线,票价为25元。从扬州市区直达机场,中途不停靠任何站点,只需45分钟。市区到机场可乘坐4路车,江都区龙川广场换乘30路车,达安大路与机场路路口下车步行20分钟抵达。

自驾车

自驾的旅客可以从高速走,然后将爱车停放在机场停车场,机场工作人员24小时值班。高速公路虽然快速、便捷,但一旦遇到雨雪、大雾等恶劣天气,就会遇到被临时封闭的困境。这样在高速封闭时,市区的旅客就可以从文昌路东延-省道237-国道328-安大公路-丁麾路抵达扬州泰州机场。

机场设施

候机:机场目前设有特产商店、冶春茶社,后期将逐步设立书店、咖啡店等。 高端旅客可以在头等舱休息室或贵宾服务中心休息室休息一会,会有专门的服务人员为您服务。

抵达:如果您乘坐的航班停靠航站楼登机桥,您可经登机桥沿连廊进入一楼到达行李提取厅;如果您是乘摆渡车到达航站楼到大厅,下车后可直接进入行李提取厅。

行李提取(Luggage reclaim):行李厅位于一楼,请根据电子显示牌的航班信息提醒到达相应的行李传送带领取行李;行李遗失或损坏,请到行李传送带北侧行李服务室查询,或拨打热线电话:0514-86100303。

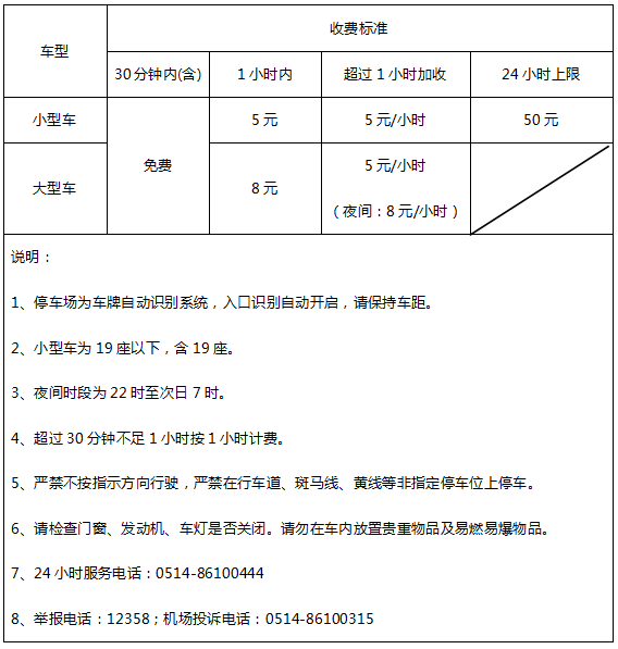
机场停车收费标准

停车场位置描述

扬州泰州国际机场停车场位于航站楼西侧,与航站楼畅通,停车位372个,为各类车辆提供24小时服务。

停车场收费标准